学生工作

金年会官网在第九届山东省大学生科技创新大赛中取得丰硕成果

2023-01-03  点击:[]


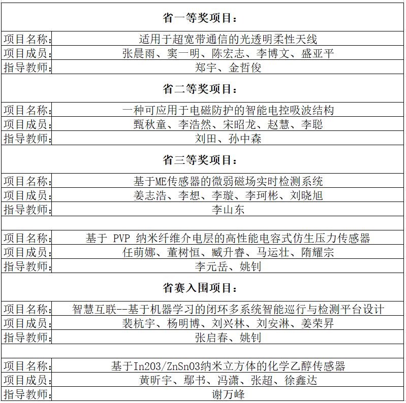
近日,在刚结束的第九届山东省大学生科技创新大赛中,学院参赛项目表现优异,取得大丰收,获得省级一等奖1项、二等奖1项、三等奖2项,省赛各奖项获奖数量均位居学校各学院部第一名。其中,郑宇老师指导、张晨雨同学主持的“适用于超宽带通信的光透明柔性天线”项目荣获大赛一等奖。另有金年会官网和潍坊学院合作的“轨安卫士”项目也获得省一等奖。我校本届赛事共获得省级一等奖3项、二等奖4项、三等奖8项。

学院高度重视本次比赛,通过前期广泛宣传与动员,广大师生踊跃报名,以近年来立项的大学生创新创业训练计划项目和创新实验项目为基础,共有116个项目报名并完成参赛作品提交,参赛项目数量达到学校要求数量的193%,位列全校第一。经过专家层层评选,22个项目入围校赛网评,9个项目入围校赛决赛,6个项目入围省赛网评。学院党委书记张启春多次调度比赛进展,对参赛项目给予精心指导,从申报书的完善、作品技术性和创新性展现、PPT制作、路演答辩技巧等进行了全面细致的指导。在参赛备战过程中,各系积极参与,院团委精心组织,每个项目团队参赛师生全身心投入,每一场项目指导打磨会,每一次实战演练,团队成员们都全力以赴,认真对待。优异成绩的取得,是全院师生共同努力的结果,为今年的大学生双创赛事画上了圆满的句号。

山东省大学生科技创新大赛是由山东省教育厅组织开展的省内高校学生科技创新的最高赛事,同时比赛成绩也被作为山东省本科高校分类考核的重要指标,已成为山东省水平最高、最具权威性、专业性的大学生科创赛事之一。本届大赛共吸引全省145所高校的22.7万个项目、43.9万名学生参赛。

 

上一条:金年会官网2022年学生竞赛取得突破性成绩
下一条:【师长有约】 | 学习党的二十大精神,办好人民满意的教育

jinnian金年会

地址:青岛市崂山区香港东路7号 诚思楼4楼  邮编:266071  联系电话:0532-85953300