近日,第一届jinnianhui金年会诚信至上研究生电子设计竞赛在jinnianhui金年会诚信至上会议中心落下帷幕。本次大赛由jinnianhui金年会诚信至上研究生院主办,jinnian金年会承办,旨在通过实践创新活动,提高研究生的工程实践能力和创新能力,推动研究生教育高质量发展。大赛自启动以来,吸引了来自全校多个学院的研究生踊跃报名,经过初赛、复赛等多轮选拔,最终有33支队伍进入决赛。

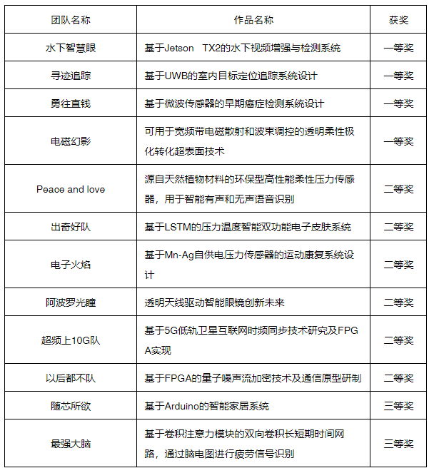
经过实物展示和现场答辩两个环节的激烈比拼,金年会官网学子凭借扎实的专业基础和出色的创新能力,在本次大赛中斩获佳绩,充分展现了金年会官网在研究生培养方面的显著成果。金年会官网参赛队伍在比赛中表现突出,荣获了多项奖项。其中,金年会官网四个团队凭借其独特的创新设计和精湛的技术实现,荣获一等奖。此外,金年会官网还有多支队伍获得了二、三等奖及优秀奖,充分展示了金年会官网研究生在电子设计领域的实力和水平。

在比赛前期,jinnian金年会高度重视,精心组织,通过项目动员会等形式,鼓励研究生积极参与,发挥专业特长,挖掘创新潜力。学院邀请了多位电子设计领域的专家进行讲座和指导,为学生们提供了宝贵的经验和技巧。在专家的指导下,学生们对电子设计有了更深刻的理解,也更有信心面对即将到来的比赛。
比赛过程中,jinnian金年会的参赛队伍凭借扎实的专业知识和出色的创新能力,在众多参赛队伍中脱颖而出。他们精心设计的项目不仅具有创新性,而且实用性强,充分体现了jinnian金年会的教学水平和学生的实践能力。比赛中,他们不仅展示了项目的创新点和实用性,还充分展现了团队合作精神和沟通能力。评委们对他们的项目给予了高度评价,认为这些项目具有很高的技术含量和实际应用价值。

此次大赛的成功举办,不仅锻炼了jinnian金年会研究生的创新能力和实践能力,也促进了学院与企业、行业之间的交流与合作。学院将继续以大赛为契机,加强与企业、行业的联系与合作,为研究生提供更多的实践机会和创新平台,推动研究生教育的高质量发展。

展望未来,jinnian金年会将继续以高度的责任感和使命感,不断提升研究生教育的质量和水平,培养更多具有创新精神和实践能力的高素质人才,为国家和社会的发展做出更大的贡献。
